2025年是全面贯彻落实党的二十大精神的关键一年,也是工商管理系凝心聚力、锐意进取的重要一年。在学院党委的坚强领导下,在“工商行”工作推进小组的带领下,工商管理系全体教职工,特别是教师党支部,始终将党的政治建设摆在首位,紧扣年度党员教育主题,筑牢信仰之基,凝聚奋进之力,将理论学习成果转化为推动学科专业发展、潜心教书育人的强大动力和务实行动,在党建工作、专业建设、教学工作、科学研究、学生工作等方面取得了扎实进展。
党建领航:筑牢发展红色引擎
2025年,教师党支部充分发挥战斗堡垒作用和党员教师先锋模范作用,推动党建工作与专业建设深度融合。支部深入学习高质量发展、新质生产力等重要论述和精神要义,紧密锚定工商管理学科前沿发展和国家战略需求,通过“三会一课”、专题研讨、实践研学等多种形式,显著提升政治学习的系统性、针对性、实效性。全年共召开支委会12次、支部党员大会5次,开展主题党日活动22次,支部书记讲授党课2次。
扎实的政治理论学习有效激发全系教师的工作热情与奉献精神。支部党员带头攻坚克难,在专业建设、国家级课题申报、一流课程建设、高水平论文发表、服务地方经济等方面取得了可喜进展;全体教师育人初心更加坚定,课堂教学改革深入推进,对学生创新创业指导更加用心用情,形成了党建与业务深度融合、相互促进的良好局面。支部的凝聚力和向心力切实转化为我系高质量发展的内生动力。

工商系召开《习近平经济文选》(第一卷)学习研讨会

工商系召开学习贯彻党的二十届四中全会精神研讨会
专业深耕:构建数智育人体系
AI赋能培养方案迭代。2025年,工商管理专业结合数字经济发展以及新文科建设对人才培养的需求修订了《2025级工商管理专业本科生培养方案》,在个性化培养周开设了十余场人工智能前沿专题讲座,获得教务处、学院等网站的宣传报道。


个性化培养周开设的与人工智能相关的专题讲座
打造微专业建设新范式。2025年,工商系将大数据、人工智能、区块链等数字技术深度融入工商管理学科专业建设,探索微专业建设模式和路径。“人工智能创新创业管理”“智能商务与数智营销”“数字化领导力”三个微专业成功获得教务处立项,其中“人工智能创新创业管理”和“智能商务与数智营销”成功开课。开课以来,带领学生到恒锋信息、立升科技、中科星泰等企业开展实践教学,深化产教融合,推动人才培养与产业需求精准对接。

《人工智能创新创业管理》微专业举办开班仪式

《智能商务与数智营销》微专业举办开班仪式

课程授课老师郑莉博士为微专业学生开展专题讲座

微专业师生赴立升教育开展实践教学

微专业师生赴立升教育开展实践教学

微专业师生赴立升教育开展实践教学

微专业师生赴中科星泰开展实践教学

微专业师生赴微尚生活开展实践教学

微专业师生赴微尚生活开展实践教学
多维赋能学生成长成才。工商系高度重视人才培养工作,2025年通过举行专业交流、经验分享、职业生涯规划等活动,搭建学习交流平台,营造乐学尚学的学习氛围,加强学风建设,深化学生对专业方向和专业比赛的理解,引导学生运用更开阔的视野和更科学的思考方式进行职业发展规划,促进学生全面成长发展。2025年工商系组织召开2次跨年级的师生交流会,师生积极分享在考研、考公、求职过程的经验和建议,为学生未来成长指点迷津。

朋辈分享考研、考公、求职经验

朋辈分享考研、考公、求职经验

工商系召开跨年级师生见面会

工商系召开职业规划与就业指导专题会
2025年,工商系邀请了企业职业经理人、高校教师等通过线上线下相结合的方式为学生开设了8期的仓旗管理专题讲座,涉及的主题包括期刊论文写作、领导力沟通、AI时代产品设计、职业生涯规划等,以管理讲座启智,助力学子蓄力前行。

工商系开设仓旗管理专题讲座

工商系开设仓旗管理专题讲座
2025年,工商系承办了福建省高校企业竞争模拟大赛和第十五届全国大学生电子商务“创新、创意及创业”挑战赛校级赛,为学生成长搭台,激发了大学生的创新意识、创意思维和创业能力,营造了浓厚的创新创业氛围,推动人才培养工作迈向新高度。

工商系承办2025年福建省高校企业竞争模拟大赛

工商系承办第十五届全国大学生电子商务“创新、创意 及创业”挑战赛校级赛
教学提质:斩获多项优异成果
2025年,工商系围绕专业监测指标体系学习、课程建设、AI赋能教学改革等内容,组织全系老师积极展开线上线下教学教学研讨活动十余次。

工商系教师积极开展教学研讨活动

工商系教师积极开展教学研讨活动
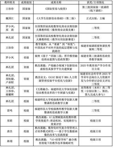
工商系教师积极参与各类型教学竞赛、教改项目申报、教学案例撰写、教学成果奖申报以及教改论文撰写。2025年,共有1门课程入选第三批国家级一流本科课程,1部教材正式出版;教师获得国家级专业类竞赛奖项2项,教育部产学研合作项目1项,省级优秀教学案例2项,校级教学创新大赛2项,校级教改课题3项。参与申报的成果获省级教学成果奖二等奖1项。
工商系教师2025年代表性教学成果

科研赋能:助力学科产业发展
2025年,工商系聚焦学科前沿与产业实践,围绕专业方向开展科研工作,科研成果丰硕。新获得国家级项目1项,教育部1项,省级重大4项,省级重点5项,省级一般4项,2位老师获得福建省人力资源和社会保障厅高层次人才和青年优秀人才培养资助项目。在核心期刊发表系列成果,其中A类学术论文5篇,B类3篇,C类5篇。横向课题7项,资政报告20余篇,产学研协同与社会服务成效显著。积极开展学术交流与产学研合作,参与国际学术会议4次,助力学科建设与研究领域拓展。
工商系教师2025年代表性学术论文

工商系教师2025年代表性科研项目


我系教师吴武林参加全国高校社会主义经济理论与实践研讨会

我系教师郑莉参加中国创新发展政策与管理年会

我系教师蒋耀辉参加中国区域科学协会学术年会

我系教师王珍珍带领学生参加中印尼人文交流发展国际会议
人才培养:持续提升学生素养
工商系历来高度重视学生的就业升学工作,2025年扎实开展了一系列的访企拓岗活动,与恒锋科技、立升教育签约共建教学实践基地,积极对接企业需求,为学生的成长成才助力。工商管理专业2025届初次毕业去向落实率达100%且签约率高于学校平均水平,获学校2025届毕业生就业创业工作表彰。2025年,本科生发表学术论文4篇(含校级B类1篇),获省级优秀社会实践调查报告1篇,省级以上奖项10余项。

工商系教师前往恒锋信息开展访企拓岗促就业活动

工商系教师前往中铁港航东南海洋工程有限公司开展访企拓岗促就业活动

工商系教师赴榕基软件开展访企拓岗促就业活动

工商系教师赴福建省电子信息应用技术研究院开展访企拓岗促就业活动

工商系本科生2025年发表论文与调查报告(部分)

工商系学生2025年竞赛获奖(部分)
后记
回望过去一年,工商系在教学改革、科研创新、社会服务等方面稳步推进、成效显著,各项工作的落地离不开全体师生的同心协力与不懈奋斗。成绩属于过往,奋进正当其时。站在新的起点,工商系将以更高标准、更实举措、更优作风,锚定高质量发展目标,持续深耕教学内涵建设,深化微专业拓展与培养方案优化,推动教学改革走深走实;聚焦学科前沿与地方发展需求,强化科研攻关与团队建设,以研促教、以研兴系。
新征程上,全体工商人将不忘初心、牢记使命,凝心聚力、砥砺前行,以更加饱满的热情、更加务实的担当,推动全系各项工作再上新台阶,为培养高素质应用型管理人才、助力区域经济社会发展续写新的篇章。
(供稿&摄影/林舒(师) 审核/王珍珍(师)陈天来(师) 发稿/罗梓著 )